- Original article
- Open access
- Published:
Small hydropower plants in Western Balkan countries: status, controversies and a proposed model for decision making
Energy, Sustainability and Society volume 12, Article number: 9 (2022)
Abstract
Background
As the countries of the Western Balkans (WB) have committed to sustainable development, the process of regulatory and economic adjustment is underway. As part of the aforementioned fact, the WB countries have commenced exploitation of energy from renewable sources, among which hydropower is the most important. The main objective of the study is to analyse the status of renewable energy transition in the WB region, focusing on the construction and exploitation of small hydropower plants (SHPPs), as well as a proposal for an original model for decision making in this field, based on a multidimensional decision-making space. Namely, in most cases, there is resistance to the construction of SHPPs in the WB territory, as well as divided opinion among investors, companies, environmental movements, academia, and citizens on this issue. This shows that the entire decision-making process has to be reviewed and re-designed.
Results
The results of the study show that the construction of SHPPs caused damage to environmentally protected areas, living conditions of local communities, touristic and agricultural potential. All of the foregoing matters have led to mass protests by citizens and a high degree of mistrust so that the future of SHPPs in the WB is extremely uncertain. The assessment of the acceptability of existing SHPPs through the proposed model showed that 74% of SHPPs cannot be considered acceptable from the aspect of the location where they were built, and from the aspect of the impact on the quality of life of the local population. Accordingly, this paper provides suggestions for much-needed improvements.
Conclusions
The construction of SHPPs is causing numerous controversies, opposition, and resistance. To find the right solution, and contribute to sustainable energy and economic development, it is necessary to develop a fully transparent and objective policy system in this field, and to use contemporary models for decision making with emphasis on the involvement local communities in the decision-making process.
Background
The acceleration and development of the global economy mean that the demand for energy resources is constantly increasing. Uncontrolled industrial growth and the expansion of non-renewable energy sources have led to increasing environmental pollution. One of the biggest challenges of our time is climate change, caused by this pollution. According to The Paris Climate Accords, the main goal is to prevent an increase in the global average temperature and, if possible, to return to the period when the global warming was below 1.5 degrees Celsius (pre-industrial period).
Increased environmental awareness is especially present today in the countries of the EU, because sustainable development is strongly implemented in all major strategies of this community of countries. The EU strongly supports sustainable development goals, and with its strategies, projects, and activities, it strives to enable their most efficient implementation. European industry shows a strong orientation towards the circular economy and eco-industries in general. A new strategic agenda 2019–2024 [1], places special emphasis on sustainable development goals, including environmental protection and social well-being. Statistics show that the number of jobs related to environmental protection in the EU is growing. For this reason, it can be noted that the key to success lies in enabling people to possess the appropriate skills and knowledge for the green jobs of tomorrow.
According to the European Green Deal, Europe should become the first climate-neutral continent and thus ensure a sustainable future and economic growth for its citizens. The main goals as defined in this document are: transformation of the EU into a prosperous society with equal opportunities for all citizens, introduction of an energy efficient economy that saves natural resources, improvement of health and protection of citizens from environmental risks, introduction of carbon border adjustment mechanism, reduction of energy poverty, introduction of smart infrastructure, stimulating the circular economy, reducing the amount of waste, and digitalization. The Green Deal is an integral part of the European Commission’s strategy to meet the 2030 Agenda, defined by the United Nations. Implementing the transformation of the EU into a climate neutral region by 2050 is an ambitious undertaking that requires complex activities, in the first phase in the field of adopting certain policies and regulatory frameworks, which should be developed and adopted in each Member State by 2023 [2]. The goals set for 2020, envisaging the share of 20% RES in total production, have been met, while for 2030, this target has been increased to 32%. In the EU, the predominance of wind and hydropower is evident, which together make up two-thirds of the total production (35% each). According to the Eurostat’s Renewable energy statistics, the energy mix of renewable sources also includes solid biofuels (8%), solar power (13%) and other renewable sources (9%) [3].
In the EU, there is a clear interest and readiness of all Member States to get involved in the development of new strategies and tools, to create a sustainable future. With the adoption of the Green Deal at the end of 2019, the European Commission adopted the goal according to which Europe should become the first climate-neutral continent by 2050. The GHG emissions should be reduced by at least 55% compared to 1990. The challenge ahead of the EU is now how to transform the ambitious climate agenda into efficient legal and economic instruments ‘in a fair way, leaving no one behind’ [4].
To achieve this goal, basic phases are presented, which should be the main drivers of decarbonisation. The first phase refers to the increase of energy efficiency, the second to the increase of the application of renewable energy sources, followed by the greatest possible electrification, and the last phase to the reduction of the use of fossil fuels in each energy sector. By the end of 2030, the EU is committed to reducing energy consumption to 32.5%.
Reliable and affordable electricity is the basic goal for achieving a quality life. As a result of growing international concerns about climate change, energy policy worldwide is under substantial pressure to transition to a low-carbon future [5]. According to the latest estimates, 1.6 billion people on the planet still do not have access to electricity, which makes up 13% of the total population, of which the largest percentage is located in rural areas. The energy sector is one of the largest polluters in the EU, and 75% of total GHG emissions come from this sector. This is mostly due to power plants and thermal power plants, which in 2015 were responsible for 24% of the total greenhouse gas pollution and 29% of CO2 emissions. Coal has been a reliable and one of the leading sources of energy in Europe for years, but it turned out that people paid a very high price for its use. Coal combustion releases many toxic chemicals (SO2, NOx, PM) that have an extremely harmful impact on human health, the environment, and are directly responsible for both climate change and global warming [6]. Due to the growing demand for energy and the desire to reduce dependence on energy imports, it is commonly acknowledged that one way to achieve decarbonisation is the use of renewable energy sources [7]. For this reason, the process of transformation of the energy sector has begun, which has the greatest potential for successful and efficient decarbonisation, as the cost of electricity obtained from these sources decreases. The share of renewable energy in gross final energy consumption, across the EU, has increased over recent years from 9.6% in 2004 to 18.9% in 2018. The construction and operation of SHPPs are some of the activities that significantly contribute to the energy transition.
World Small Hydropower Development Report (WSHDR) from 2019 stresses that SHPP is suitable in remote rural areas with a low energy demand, because it is adaptable to particular local community’s needs. In recent years, the number of countries that have established a feed-in tariff for SHPPs has been declining, particularly in Europe at the fastest pace. According to the latest WSHDR report from 2019, that number is 22, i.e., 50 worldwide. By 2019, Europe used about 52% of the total potential for the construction of mini-hydropower plants, which averages 19,699 MW. According to the number of constructed mini-hydropower plants, Western Europe sets the record, with a percentage of about 85%. Although SHPPs are renewable energy sources, their construction still involves many challenges and pressure from environmental groups, strict environmental regulation, as well as from the local communities and investors [8].
Construction of SHPPs is causing numerous controversies and resistance from local communities due to the endangerment of the ecological characteristics of the areas in which they are being built. On the other hand, it is inarguable that SHPPs have positive effects with a view to decarbonisation, because they are a clean source of electricity. To find the right solution and achieve sustainable economic development, it is necessary to carefully consider all the positive and negative effects that they produce.
This global shift towards the use of SHPPs is driven by perceptions of their advantages relative to large dams: almost no carbon gas emissions, limited environmental impacts, lower engineering requirements, shorter construction periods, and lower total investment cost [9]. However, all these advantages that come with the installation of SHPPs, also entail certain consequences. Efforts to preserve the environment and to use energy from renewable sources as much as possible can often be found in conflict with the imperative of economic development and social welfare of citizens, which is reflected not only in economic benefits, but also in the right of citizens to live in a healthy environment and to preserve it for future generations. In the case of SHPPs in the WB region, the way that they are built and exploited has led, in a significant number of cases, to an increasing dissatisfaction of citizens, residents of SHPP sites, because they threaten water supply, biodiversity, the entire ecosystem (especially when it comes to protected areas), agricultural activities in rural areas, and the survival of the population in the area.
The main aim of this study is to review and analyse the construction of SHPPs in the WB region, and to define a model for assessing their sustainability in terms of environmental and social acceptability (aspects that have not been adequately taken into account in the previous period). The proposed model can be used in the decision-making process in the future, which would certainly help to avoid identified problems and improve the sustainable energy transition of the WB region.
Methods
The methods used in this paper are a statistical method, historical, inductive-deductive method, empirical and methods of proof and refutation. Theoretical research and analysis are supported by data from the international scientific and professional literature, such as European Commission, United Nations and Energy Community. In addition, for research background data are get by authors who have studied similar issues in their publications and articles. Empirical methods were used to collect original, accurate numerical data, by which the relevant conclusions were defined. The inductive–deductive method was used to explain, as well as to discover established and new laws and the methods of analysis and synthesis are used to analyse complex concepts, attitudes and conclusions to simpler components, and each part was studied separately. The method of synthesis is used to connect the simple parts into one whole and to make conclusions about the situation SHPP and its attitudes and perspectives in the WB region. The historical method aimed to determine the existence of the principle of development within the phenomenon observed in a certain period of time which is about two decades in the past.
Results
The WB and the EU sustainable energy transition
The problem of pollution caused by the exploitation of conventional energy sources in the WB region is not only a problem of this region, but also has consequences for Europe as a whole. Thermal power plants are the biggest polluters in Europe. The average coal-fired power plant in the WB emits 20 times more sulphur dioxide and 16 times more particulate matter than the average European power plant (chronic coal pollution—report).
The Guidelines for the Implementation of the Green Agenda for the Western Balkans [10] suggest a number of initiatives such as:
-
Improving the sustainability of production of raw materials;
-
Integrating the WB in key ecosystems, such as renewable energy, tourism, energy-intensive industries, etc.;
-
Developing circular economy strategies;
-
Raising awareness of citizens on waste problems and sustainable consumption; and
-
Sustainable development and innovation policies for the economies through the implementation of Smart Specialization Strategies.
With the help of the EU, the WB countries have adopted certain laws in the field of environmental protection, which primarily relate to the reduction of greenhouse gas emissions, implying the phasing out of coal (especially lignite), but they fail to implement them. The factual situation in the WB shows that certain countries (Montenegro and the Republic of North Macedonia) have given up on their plans to build new coal-fired power plants. In contrast, despite the signing of the Energy Community Treaty by all WB countries, and incentive loans provided by the EU to finance RES projects, the Republic of Serbia and Bosnia and Herzegovina plan to build new lignite-fired power plants with the help of Chinese companies and banks [11]. In the period from 2015 to 2017, the subsidies given by the Republic of Serbia were far higher than those given for renewable energy sources.
However, the region is characterized by high RES potential, estimated at around 25 GW of installed capacity in small hydro, wind, solar, and geothermal energy, with an additional 72,300 GWh/year from biomass [12].
Southern Europe, which includes the largest number of countries in the WB, belongs to the area, where the untapped potential for the construction of SHPPs is much greater than what is used. Albania is a country rich in water resources. The number of SHPPs has increased in recent years, but that capacity still does not exceed more than 12% of the installed capacity. Although the installed capacity of SHPPs in Bosnia and Herzegovina has increased by as much as 150% in recent years, the used potential is only 9%. There are 16 SHPPs in Montenegro, which together produce 25 MW, but only 9 are newly built. In the Republic of North Macedonia, the total installed capacity is 90.6 MW, while the total potential is estimated at 260 MW. In the Republic of Serbia, the used potential of water resources is 19% [13].
After 2018, almost all countries of the WB have seen an increase in the number of built SHPPs, but there are more and more controversial views on the issue: legal, technical, sociological, and environmental problems. Protests against the construction and the investors themselves are becoming more frequent, increasingly escalating into conflicts. Citizens’ resistance to SHPPs is growing, which is hindering the energy transition in this region, and thus disrupting the European Commission's plans for Europe to become climate neutral by 2050 [14].
Electricity production in the WB is mainly obtained through the use of lignite and hydropower. The national energy strategies of the WB countries still do not envisage a significant reduction in the use of lignite, while the governments of certain countries additionally subsidize the opening of new coal-fired power plants. The process of opening and transparency of the energy market in these countries is slow, often obstructed by political instability in the country, unregulated legal system and corruption [15]. Due to all of the foregoing, the significant potential of the WB countries in the field of RES remains untapped, and this especially applies to hydroelectric energy and biomass.
In the process of joining the EU, the WB countries have committed to pursuing certain goals; hence, they accepted and approved the National Action Plans related to increasing the use of renewable energy sources. Each state has committed to producing a certain amount of electricity from renewable sources in a certain period of time, applying subsidies (feed-in tariffs) as the basic mechanism for achieving such ambitious goals.
The introduction of renewable sources to the market in the WB countries was planned in several phases, and while envisaged quite ambitiously, no country managed to achieve its goals on time. It turned out that despite the support of the EU, there are certain restrictions in each country that slow down the development of RES. Initially, these were unstable markets, where the feed-in tariff changed frequently, so the market proved to be quite unstable for investors. There were also administrative barriers, outdated networks, insufficient readiness and not enough experience [16].
The production of electricity from SHPPs in the territory of the WB countries began in the mid-1990s. This trend became especially important when the EU set targets for the production of electricity obtained from renewable sources for 2010 and started financing projects in the aforementioned branch through institutions such as the European Bank for Reconstruction and Development. Data from 2018 show that the WB used as much as 70% of the investment obtained through EU funds for renewable energy sources for the construction of SHPPs [17].On the other hand, except in Albania, no new large hydropower plants have been built in the past decades.
Table 1 shows the share of RES in total electricity production in the WB countries, in comparison with the EU.
As seen in Table 1, Montenegro has exceeded the set targets, while Albania and Bosnia and Herzegovina are very close to the set targets. On the other hand, the Republic of Serbia and the Republic of North Macedonia are significantly deviating from the plan for 2020. However, compared with the EU average, the targets in the field of renewable sources are very high for the WB countries. The reason for this should be sought in the starting point, namely, in the fact that the countries of the aforementioned area traditionally use hydropower, as well as firewood for heating [18].
The SHPPs have been built before in the WB, so by 2009, 16 of them were built in the Republic of Serbia, 32 in Bosnia and Herzegovina, 32 in Albania, 7 in Montenegro, and 17 in the Republic of North Macedonia (Fig. 1).
Number of small hydropower plants (< 10 MW) in the WB countries
Nevertheless, with the receipt of incentive funds from the EU and the adoption of strategies for the RES, their number has increased significantly. However, the actions of numerous activists for the protection of the environment slowed down the implementation of plans for 2020. Only the Republic of North Macedonia managed to achieve the envisaged plans approximately (Fig. 2).
Installed capacities of small hydropower plants (< 10 MW) in the WB countries
When looking at the National Renewable Energy Action Plan for the WB (Table 2), it can be concluded that hydropower dominates.
According to the National Renewable Energy Action Plan, all WB countries have pledged to produce a certain percentage of electricity from renewable sources by the end of 2020. Table 2 shows what the implementation of this plan would look like. The highest priority of all countries is hydropower, namely, the highest percentage of renewable energy should be produced from water resources, and ranges from 96.47% in Albania to 80.28% in Serbia.
SHPPs in the WB—country overview and main challenges
To gain a clearer insight into the status of the energy transition and the potential of hydropower, Table 3 shows the main characteristics and challenges per WB country.
It is evident that all countries in the WB region are characterized by significant hydro potential that should certainly be used with special care, since water is a valuable resource, vital for the development of society and each individual, and is an important part of every ecosystem. Water resources are used in different ways, but obtaining energy using hydro potential is certainly among the most complex ones [19].
The construction of SHPPs certainly has a positive impact on the sustainable energy future [20], but studies on the harmful influences in the WB countries are rare. In most cases, opinions from the local communities, which are one of the key drivers for opposing the construction of SHPPs, are neglected. Namely, the inhabitants of the areas in which the SHPPs are being built (or are planned to be built) are pointing to a harmful impact on the environment, biodiversity, flora, and fauna. A special problem is a reduction and/or termination of water supply from watercourses, which threatens the survival of the inhabitants of rural communities and the performance of income-generating activities. In addition, the existing or possible sports-recreational and tourist potentials of the area are endangered [21].
In a large number of cases, the necessary analyses were not performed: hydrological, hydro potential analysis, technical, environmental impact analysis [22], and even if they are, their results are generally not transparent. There is no data that an analysis of the threat to the population in terms of security of water supply in the coming decades has been performed.
According to research studies, 817 hydropower plants projects, are accounting for 49% of the total installed are located in protected areas. And most of these projects are related to SHPPs. Out of 141 registered SHPPs within national parks, 28 already exist or are under construction, whereas 113 SHPPs are in the pipeline [23].
Nature reserves and world cultural/historical heritage sites are on the list for the exploitation of water resources. There are 30 existing SHPPs and 25 new ones: in Bosnia and Herzegovina, construction is planned on Livanjsko polje, in the Romania on Srebarna Ramsar site on the Sava, in Montenegro in Durmitor national park, in Albania on Butrint Ramsar site. National parks and nature reserves with rich flora and fauna (of which many protected species are on the verge of extinction), are exploited and endangered through large and small projects.
During 2020 and 2021, the number of projects increased and the conflicts between national and local interests became more frequent. The problems of biodiversity destruction found in such areas represent much greater damage than the amount of energy that can be obtained from SHPPs. It often happens that due to a non-existent or inadequately conducted environmental assessment study, the local population (mostly rural) is left without water, due to the restructuring of water supply and demand. Although the construction of SHPPs attracts investors, corruption is present in many WB countries, thus raising the question of who can get permits for the construction of these plants and become a subsidized/privileged producer.
What characterizes the projects of most WB countries is the lack of transparency of the documentation, coherence, and corruption. The controversy caused by investment projects over the years has led to an increased global emphasis on both social impact and obtaining a “social permit” from the local population. Many studies have shown that "social permit" is most easily obtained when there is transparency and open communication between all stakeholders.
In August 2020, the activists gathered around the initiative “Let’s Defend the Rivers of Stara Planina” broke through the pipe on the river Rakita, which was set up during the construction of the SHPP. This is just one in a series of protests in the region, and it is the most direct indicator of the degree to which the local population is primarily opposed to the construction of SHPPs.
Experts warn of a necessity to align EU energy policy with the EU Biodiversity Strategy as soon as possible. If biodiversity is destroyed, the European Green Deal will not be fulfilled.
Discussion
The main findings presented in this paper point out to the fact that energy transition in the WB region is a complex process, which is difficult and slow, characterised by controversial decisions, corruption and non-transparency, non-functional energy market, with the WB countries having significantly lower levels of competitiveness and governance quality as compared to EU countries [24]. Due to all the foregoing, future sustainable energy development in this region is a challenging process that requires changes at all levels, and above all policy effectiveness [25].
Regardless of the commitments made, the WB countries do not, to a greater or lesser extent, implement a sustainable energy transition in line with the requirements (regardless of the adapted regulatory framework and available financial support instruments), especially in the EU candidate countries [26]. The reasons for this are numerous and complex, and primarily relate to the application of outdated technologies, high degree of corruption, investments by foreign companies in activities that are major polluters, the absence and/or non-transparency of environmental monitoring.
Having in mind the existing infrastructure for electricity production, it is certainly necessary to implement gradual closure of thermal power plants, invest in the maintenance of existing large hydropower plants, and certainly revise the procedures and control of the SHPPs. Namely, decarbonisation (defined basic goals of the Green Deal) encourages the use of electricity from clean sources, while the hydro potential in the WB region is certainly significant [27]. This fits into the estimates that the hydro potential of Europe can play the most important role in achieving carbon neutrality, because it has the greatest potential for electricity generation, with a flexible approach which involves considering the social and environmental consequences [28].
In that sense, it should be emphasized that the construction of SHPPs continues after 2020. According to the latest data, a total of 692 SHPPs have been built in the WB region: 139 in Bosnia and Herzegovina, 142 in the Republic of Serbia, 20 in Montenegro, 99 in the Republic of North Macedonia, and 290 in Albania. After 2020, it is planned to build another 2,386 SHPPs: 390 in Bosnia and Herzegovina, 911 in the Republic of Serbia, 92 in Montenegro, 193 in the Republic of North Macedonia, and 410 in Albania [29].
In order to achieve this without adversely affecting people and the environment, it is necessary to perform a series of studies and assessments: Hydrological study, Chorological potential analysis, Technical study, Environmental impact assessment, as well as studies on the economic feasibility [30, 31]. In most cases, the public in the WB region was ignorant of whether these studies were performed, their results were not presented to the public, and there are doubts about their objectivity. Due to all the foregoing, citizens have developed a deep distrust of the system, and it can be expected that the problem of non-acceptance of SHPPs will continue in the future. Only through objective implementation and public insight into the results of these studies, while informing the citizens of the foregoing, and through the implementation of the projects that have not be found to have harmful social and environmental impact [32], can the future of SHPPs in the WB region be considered sustainable. At this time, the aforementioned requirements have not been met.
Proposed model for decision making on the construction of SHPPs
The research showed that the decision-making process on investing and building SHPPs in the Western Balkans uncovered great weaknesses, thus leading to a high degree of public distrust in decision making in this respect, with an extremely uncertain perspective.
The WB countries that are the subject of this research are not members of the EU, but have committed to implementing numerous changes in the energy sector. This has mostly been done, but the effects of the changes are very weak and in the case of SHPPs have led to open conflicts between citizens and investors. Most importantly, the need to consider the role of renewable energy sources stems from the fact that the world is facing energy crisis, with growing energy consumption. The WB countries have modest financial resources, which is an additional reason to approach this issue with special attention.
The current way of making decisions on the construction of SHPPs in the WB countries has been completely non-transparent. Apart from the positive legal regulations which define the status of a privileged energy producer (and thus the profit), other criteria used in the decision-making process, as well as the method of work and the expertise of the persons involved in the process, are neither clear nor known to the public.
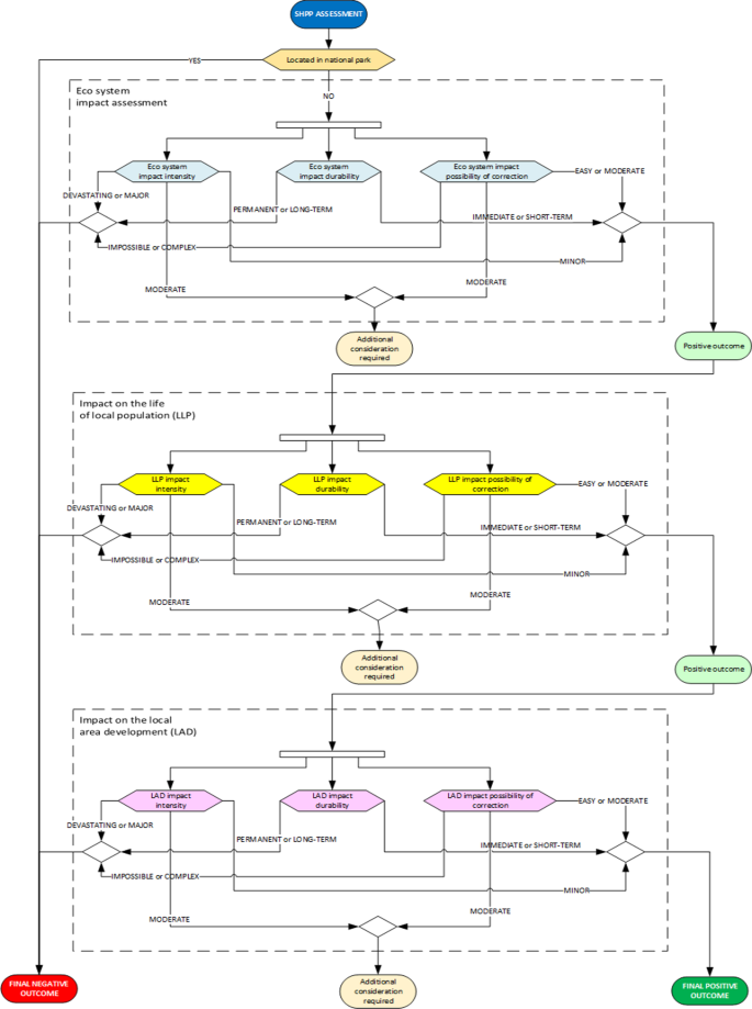
Due to all the aforementioned, a Model for decision making on the construction of SHPPs in this region is proposed (assessment of existing and decision-making on new investments in SHPPs). The model is based on the need to perform a multi-criteria analysis which will include a number of criteria that are relevant and have not been taken into account so far, the most important of which are (in order of importance):
-
1.
Sites for installation of SHPPs. The construction of SHPPs in national parks must not be allowed, and existing SHPPs built in national parks have to be removed. This criterion must be of an absolutely eliminatory nature.
-
2.
The impact of SHPPs on the ecosystem. A comprehensive assessment of the impact of construction works and operation of SHPPs on water, air, land, flora and fauna must be carried out. Impacts can be minor, moderate, major and devastating. In addition, impacts can be immediate, short-term, long-term or permanent. From the aspect of the possibility of correction, the impacts can be easy, moderate, complex or impossible. Impacts that are transient in nature and that can be neutralized should not be an obstacle to the construction of SHPPs, while the impacts of greater intensity or those irreversible must be an eliminatory factor.
-
3.
The impact of SHPPs on the quality of life of local residents. This part of the analysis is particularly complex, but is completely neglected in the existing decision-making system. It includes the following parameters: socio-demographic structure of inhabitants of the area under review, structure of economic activities, size of households, size of holdings, the existing method of water supply, the existing method of using water potential by households, the existing methods of using other natural potentials by households. If the construction of SHPPs endangers the water supply and economic activities of the local community, an acceptable technical solution has to be found. Otherwise, the construction of SHPPs must not be allowed.
-
4.
Assessment of the directions of sustainable economic development of the area. The construction of SHPPs largely prevents or can completely stop the use of agricultural, tourist, sporting, cultural and other potentials that can enable the sustainable development of the area. If such potentials exist, they must be given priority over the construction of SHPPs, or a technical solution to be adapted to the sustainable future of the area must be chosen.
Of the above criteria for assessing the impact of investing in SHPPs, the first one is discrete (whether the location of the construction is in the national park). The remaining 3 criteria may have different values in terms of intensity, durability and possibility of correction of negative effects (Table 4):
The aim of the Model for decision making on the construction of SHPPs is to support decision making on whether investing in SHPPs is justified or not, which implies 2 possible decision-making outcomes. One criterion is discrete and eliminatory (under 1), and the three remaining criteria (under 2, 3 and 4) have three types of impact. Each impact is expressed by one of the four possible values, which implies multidimensionality of the decision-making space. As a consequence, the model that should enable decision making has a high level of complexity, so it was not possible to use existing models (decision tree). Therefore, a new original proposal was developed, i.e., model decomposition and decision-making optimization were performed (Fig. 3).
Decision making according to the first (discrete and eliminatory) criterion is singled out as the primary one, while the remaining three criteria have been considered on an equal basis in special components (marked by a dashed line). In case the SHPP building site is in the national park area, the final outcome is negative. If this is not the case, the impact of SHPP construction on the ecosystem shall be assessed as follows: if the outcome is negative, there shall be no further considerations and the final outcome is negative. If the outcome is positive, the assessment of the impact on the life of the local population shall then be conducted according to the same principle as in the case of the assessment of the impact on the ecosystem. A negative assessment leads to a final negative outcome, and a positive one leads to an assessment of the impact of SHPP construction on the local area development. As for this criterion, the assessment is performed according to the same principle.
Model optimization was performed by components, according to the same principle for each criterion: it was performed by combining the limit values of the types of impacts. For example, in the decision-making process, the DEVASTATING and MAJOR values proved to be discriminatory for the decision on the negative outcome in the impact intensity assessment for each criterion. The same applies to the IMPOSSIBLE and COMPLEX values in the possibility of correction. Examples of combinations for positive outcomes are EASY and MODERATE in the assessment of possibility of correction, and IMMEDIATE and SHORT-TERM in the assessment of impact durability.
In order to achieve system flexibility, another outcome (Additional consideration required) was added in the final phase of the model design, which covers cases of occurrence of the mean values of criteria. This is typical for two criteria—impact intensity and possibility of correction in case they have the MODERATE values. In that case, the strategy implemented in the model requires additional activities and reassessment in order for a final decision on investment to be reached.
Data on the criteria used to make decisions on the construction of SHPPs in the territory of the WB countries are not available, but it is assumed that a permit could not be obtained without conducting the preliminary hydrological and technical study, as well as the environmental impact assessment. Data on the aforementioned are not publicly available, but the resistance of local communities and damage to the ecosystem show that environmental impact assessments are questionable, and that the assessments of impact on the lives of local population have neither been made, nor are they required by any regulation. A large number of SHPPs have been built in protected natural areas and national parks, which is not in accordance with applicable regulations. Moreover, in places where biodiversity is endangered, it is not adequate to build SHPPs, because it disrupts the EU Biodiversity Strategy, but there is a large number of SHPPs in the Balkans that threaten biodiversity. The in-pipe hydropower generation system is most commonly used as a technical solution, since it uses only surplus overhead and flow water pressure to obtain energy, so as not to jeopardize the supply to the population. However, this was not taken into account.
Applying the proposed Model for decision making on the construction of SHPPs to SHPPs that have been built in the territory of the WB so far, it is found that 74% of them do not meet the above criteria, primarily because they are located in the territory of national parks (49%) and/or built in a way that endangers the survival of residents in the respective areas.
The foregoing leads to a realistic assumption that SHPPs, regardless of their potential, are not an adequate renewable energy source for the WB countries in the future, because new SHPPs have been envisaged for the construction in the locations and in a way that will continue to jeopardize or prevent supply of water as a vital resource for the life of local residents, as well as the performance of activities to earn income in the future. No preliminary analyses of the impact of SHPPs on the quality of life of citizens have been performed, and further resistance from local communities is expected.
The WB countries have to consider the profitability of further investments in hydropower in general (regardless of the capacity of the future plant). Given the importance of water, the weakness of institutions and high levels of corruption, it is recommended to suspend any investment in the exploitation of hydro potential in the WB countries until the conditions are met for the aforementioned Model (expected to be improved over time) to be applied by experts transparently and without exception. The weakness of institutions and high levels of corruption call into question the possibility of fulfilling the conditions for the foregoing in the near future.
Conclusions
Addressing global warming and climate change is a fundamental goal not only of the EU but of all countries. The EU has made ambitious decisions, to become the first carbon-free continent by 2050, which means that non-renewable energy sources will be completely phased out. Production of energy from the SHPPs has its place in EU plans for climate neutrality.
Through renewable energy projects, the EU promotes reduced pollution, and at the same time reduces the dependence of countries on energy imports. In terms of water resources utilization (85%), Western Europe ranks first in the world in the number of SHPPs. The WB countries belong to the territory of Southern Europe, whose water resources are considered underutilized.
The main goal of this paper is an overview of SHPPs built in the territory of the WB, and a proposal for the original Model for decision making on the construction of SHPPs, with an assessment of the acceptability of existing SHPPs in accordance with the proposed model. Namely, the criteria according to which SHPPs obtained operating permits are unknown to the public, and the decision-making process itself is completely non-transparent. Moreover, the decisions have been completely made on a centralised basis, without the involvement of local communities.
Managing and exploiting water resources in many examples leads to conflicts between economic development and profit on one side, and environmental protection on the other. In the WB, but also in the world, an increasing number of SHPPs have been built or planned in nature reserve areas with protected flora and fauna, thus leading to bigger and more radical protests of the local population and activists.
Despite conflicting opinions in the scientific world when it comes to SHPPs, there is no dispute of their importance in places where they are cost-effective and where the control of the terrain and obtained permits is regulated by adequate laws. When a quality study on environmental impact assessment is conducted, when it is determined that the construction of SHPPs will not have a negative impact on biodiversity and will not endanger flora and fauna, as well as water supply to the local population, there is no obstacle to its construction. Establishing communication between all stakeholders (investors, municipality, state, local population, and all other stakeholders) is a necessary precondition for reducing the errors evident in the current choice of locations and techniques for the construction of SHPPs in the WB territory. Due to the complexity of the issue, it is necessary to apply an adequate decision-making model, expected to constantly improve, and to make the results of the analysis fully transparent.
Special emphasis must be given to establishing a relationship of trust and better cooperation with representatives of local governments, their inclusion in construction plans and respect for their requirements, since they have so far been completely excluded. In addition, resolving corruption, adopting legislation, and obtaining the status of a privileged producer without favouritism are the most important steps in the normalization and stabilization of the renewable energy projects, and challenges for all WB countries. Future science-based research and reporting on this issue are of great importance, highly needed and recommendable.
Availability of data and materials
Not applicable.
References
Council E (2018) A new strategic agenda 2019–2024. Belgium, Brussels
Commission E (2019) The European Green Deal. Belgium, Brussels
Renewable energy statistics, Eurostat, Statistics Explained, 2020, https://ec.europa.eu/eurostat/statistics-explained/. Accessed 22 June 2021
Sikora A (2021) European Green Deal—legal and financial challenges of the climate change, Springer Link, ERA Forum, 21:681–697. https://doi.org/10.1007/s12027-020-00637-3
Balthasar A, Schreurs MA, Varone F (2020) Energy transition in Europe and the United States: policy entrepreneurs and veto players in federalist systems. J Environ Dev 29(1):3–25. https://doi.org/10.1177/1070496519887489
Haines A, Scheelbeek P (2020) European Green Deal: a major opportunity for health improvement. The Lancet 395(10233):1327–1329. https://doi.org/10.1016/S0140-6736(20)30109-4
Papadis E, Tsatsaronis G (2020) Challenges in the decarbonisation of the energy sector. Energy 205:118025. https://doi.org/10.1016/j.energy.2020.118025
Urošević GB, Marinović B (2021) Ranking construction of small hydropower plants using multi-criteria decision analysis. Renew Energy 172:1174–1183. https://doi.org/10.1016/j.renene.2021.03.115
Konak N, Sungu-Eryilmaz Y (2016) Does small run-of-river hydro power development in Turkey deliver on its sustainability premise? Soc Nat Resour 29(7):807–821. https://doi.org/10.1080/08941920.2015.1086459
Commission E (2020) Guidelines for the Implementation of the Green Agenda for the Western Balkans. Belgium, Brussels
Rogelja I (2020) Concrete and coal: China’s infrastructural assemblages in the Balkans. Polit Geogr 81:102220. https://doi.org/10.1016/j.polgeo.2020.102220
Golušin M, Munitlak Ivanović O, Redžepagić S (2013) Transition from traditional to sustainable energy development in the region of Western Balkans—current level and requirements. Appl Energy 101:182–191
Dunjic S, Pezzutto S, Zubaryeva A (2016) Renewable energy development trends in the Western Balkans. Renew Sustain Energy Rev 65:1026–1032
Gallop P, Vejnović I, Pehchevski D (2019) Western Balkans Hydropower. Who pays, who profits. https://bankwatch.org/wp-content/uploads/2019/09/who-pays-who-profits.pdf
Topalović Z, Haas R, Ajanović A, Hiesl A (2022) Economics of electric energy storage. The case of Western Balkans. Energy 238:121669. https://doi.org/10.1016/j.energy.2021.121669
Vuchkova I (2020) Transformation in the Western Balkans: the readiness for a sustainable energy landscape, AICEI Proceedings, ISSN 2671-3713, University American College Skopje, Skopje, 15:184-201, https://doi.org/10.5281/zenodo.4393659
Levitin O, Sanfey P (2018) Regional cooperation in the Western Balkans. European Bank for Reconstruction and Development. London
Karakosta C, Flouri M, Dimopoulou S, Psarras J (2012) Analysis of renewable energy progress in the western Balkan countries: Bosnia-Herzegovina and Serbia. Renew Sustain Energy Rev 16:5166–5175. https://doi.org/10.1016/j.rser.2012.04.040
Rahi OP, Chandel AK (2015) Refurbishment and uprating of hydro power plants—a literature review. Renew Sustain Energy Rev 48:726–737. https://doi.org/10.1016/j.rser.2015.04.033
Ciric RM (2019) Review of techno-economic and environmental aspects of building small hydroelectric plants—a case study in Serbia. Renew Energy. https://doi.org/10.1016/j.renene.2019.03.091
Dimitrovski D (2021) Energy tourism in Serbia: online representation of the hydro energy tourism, E3S Web Conf. Volume 250, 2021, 1st Conference on Traditional and Renewable Energy Sources: Perspectives and Paradigms for the 21st Century
Berisha E, Cotella G, Solly A (2021) Introduction: the Western Balkans between continuity and change. In: Berisha E, Cotella G, Solly A (eds) Governing Territorial Development in the Western Balkans. Advances in Spatial Science (The Regional Science Series). Springer, Cham. https://doi.org/10.1007/978-3-030-72124-4_1
Schwarz U (2015) Hydropower Projects in Protected Areas in the Balkan Region. RiverWatch & EuroNatur, 34. https://balkanrivers.net/sites/default/files/Protected%20areas%20and%20hydropower%20dams%20in%20the%20Balkan190515.pdf
Sanfey P, Milatović J (2018) The Western Balkans in transition: diagnosing a constraint on the path to a sustainable market economy. European Bank for Reconstruction and Development. Western Balkan Investment Summit, 26.02.2018, London
De Laurentis C, Pearson PJG (2021) Policy-relevant insights for regional renewable energy deployment. Energy Sustain Soc 11:19. https://doi.org/10.1186/s13705-021-00295-4
Batas Bijelic I, Rajakovic N (2021) National energy and climate planning in Serbia: from lagging behind to an ambitious EU candidate? Int J Sustain Energy Plan Manag 32:47–60. https://doi.org/10.5278/ijsepm.6300
Dërmyshi E, Hoxha X (2017) Challenges and prospects of hydropower options in Albiana. Can Albania lead the region? UBT International Conference. 238. https://knowledgecenter.ubt-uni.net/conference/2017/all-events/238
Wagner B, Hauer C, Habersack H (2019) Current hydropower developments in Europe. Curr Oppin Environ Sustain 37:41–49. https://doi.org/10.1016/j.cosust.2019.06.002
Huđek H, Schwarz U (2021) Balkan rivers are endangered by construction of new hydropower plants. Danube News 43:6–10
Stamenković Z, Svrkota D (2018) The selection of a small hydropower plant (SHPP) solution in line with the ecosystem. Facta Universitas 15:229–240. https://doi.org/10.22190/FUWLEP1803229S
Kumar JC, Majid MA (2020) Renewable energy for sustainable development in India: current status, future prospects, challenges, employment, and investment opportunities. Energy Sustain Soc 10:2. https://doi.org/10.1186/s13705-019-0232-1
Stupak I, Mansoor M, Smith CT (2021) Conceptual framework for increasing legitimacy and trust of sustainability governance. Energy Sustain Soc 11:5. https://doi.org/10.1186/s13705-021-00280-x
Acknowledgements
English translation editing was done by Nevena Radošević and Tanja Paunović, professional translators, Republic of Serbia.
Funding
This research (paper) has been supported by the Ministry of Education, Science and Technological Development through the project No. 451-03-9/2021-14/200156: “Innovative scientific and artistic research from the FTS (activity) domain”; by the Slovenian Research Agency: Program No. P5-0018—Decision Support Systems in Digital Business, and by AP Vojvodina, Provincial Secretariat for Higher Education and Scientific Research, Republic of Serbia, within the project “Transition of AP Vojvodina towards circular economy: analysis of the level of knowledge and definition of inputs for strategic design”, Project No. 142-451-2589/2021-01/1.
Author information
Authors and Affiliations
Contributions
BP and JJ prepared a draft of the manuscript. AO and BV were major contributors to the literature review. AO, BV and JJ were major contributors to the research and presentation of the results. AO and PŠ were major contributors in discussion and conclusion. All authors participated in manuscript editing and approved the final manuscript. All authors read and approved the final manuscript.
Corresponding author
Ethics declarations
Ethics approval and consent to participate
Not applicable.
Consent for publication
Not applicable.
Competing interests
The authors declare that they have no competing interests.
Additional information
Publisher's Note
Springer Nature remains neutral with regard to jurisdictional claims in published maps and institutional affiliations.
Rights and permissions
Open Access This article is licensed under a Creative Commons Attribution 4.0 International License, which permits use, sharing, adaptation, distribution and reproduction in any medium or format, as long as you give appropriate credit to the original author(s) and the source, provide a link to the Creative Commons licence, and indicate if changes were made. The images or other third party material in this article are included in the article's Creative Commons licence, unless indicated otherwise in a credit line to the material. If material is not included in the article's Creative Commons licence and your intended use is not permitted by statutory regulation or exceeds the permitted use, you will need to obtain permission directly from the copyright holder. To view a copy of this licence, visit http://creativecommons.org/licenses/by/4.0/. The Creative Commons Public Domain Dedication waiver (http://creativecommons.org/publicdomain/zero/1.0/) applies to the data made available in this article, unless otherwise stated in a credit line to the data.
About this article
Cite this article
Pavlakovič, B., Okanovic, A., Vasić, B. et al. Small hydropower plants in Western Balkan countries: status, controversies and a proposed model for decision making. Energ Sustain Soc 12, 9 (2022). https://doi.org/10.1186/s13705-022-00335-7
Received:
Accepted:
Published:
DOI: https://doi.org/10.1186/s13705-022-00335-7


